宁波海事局路林码头加固维修工程项目
竣工环境保护验收公示
根据建设项目竣工环保验收程序的有关规定,现宁波市江北豪城物资有限公司宁波海事局路林码头加固维修工程项目竣工环境保护验收情况公示如下:
项目名称:宁波海事局路林码头加固维修工程项目
建设单位:宁波市江北豪城物资有限公司
建设地点:宁波市江北区陆林村甬江边
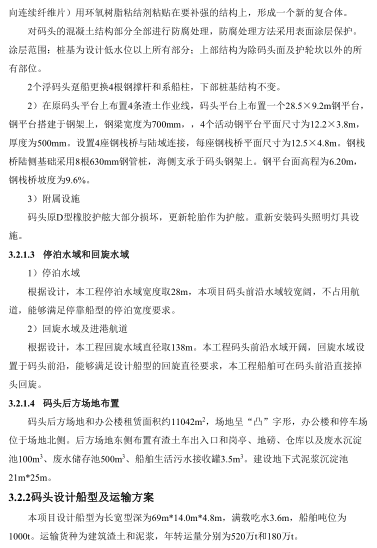
建设内容:本项目建设内容包括对原结构面板和桩基进行加固处理;码头平台上布置4条钢平台作业线;更新橡胶护舷附属设施;码头前沿停泊水域疏浚和其他配套工程。码头规模为1000吨级,运输货种为建筑渣土和泥浆,渣土年转运量为520万t,泥浆年转运量为180万t。
主要环保措施:
废水治理措施:
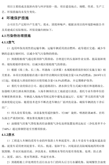
严格执行雨污分流,雨水排入雨水管网,
1)工程运输车辆均采用专业的环保渣土车和泥浆车,渣土车设有专业篷布遮盖设施,泥浆车采用密闭泥浆车,防止运输过程的泥浆泄漏。码头、栈道、装卸平台、河堤前沿及陆域场地四周修筑围堰,作业区地面径流、冲洗废水、初期雨水等经沟渠有效收集、处理后于清水池暂存回用于车辆清洗和洒水抑尘,防止渣土、泥浆、油污、废水等洒落、外溢至甬江水体。
2)到港船舶上岸处理的生活污水由专门的码头后方污水罐收集、陆域餐饮含油废水经隔油沉淀处理后汇同其他生活污水经综合办公楼的化粪池暂存后,定期委托当地环卫部门定期清运至就近的城镇污水处理厂处理。
3)冲洗废水和初期雨水经多级沉淀处理,码头设有2个沉淀池,满足初期雨水和冲洗水收集要求,另设有1个回用水池,经沉淀处理后的冲洗废水进入回用水池与补充自来水混合后用于冲洗车辆使用。
4)进行日常维护性疏浚时,合理计划疏浚作业时段、并采用防污帘和沉降剂等措施,减少疏浚悬浮物的产生。在施工船上加装倾废记录,保证抛泥按照要求到达管理部门指定区域倾倒。采用先进的封闭性好的抓斗设备,防止提升过程中产生泄漏。
废气治理措施:
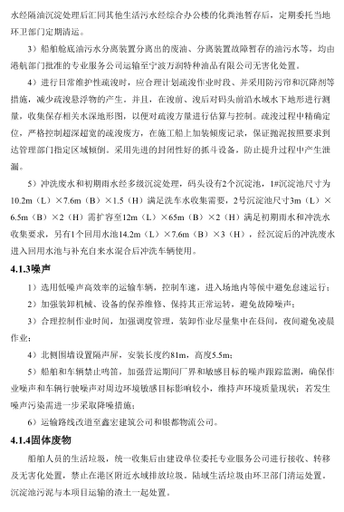
1)选用环保高效性的运输车辆,运输车辆采用清洁燃料,疏导港区交通,减少车辆的怠速行驶时间,以减少尾气污染物的排放;
2)到港船舶废气通过船顶排气筒排放:合理进行码头装卸作业安排,提高装卸效率,缩短船舶停靠时间,以减少港区船舶废气的排放;
3)根据《珠三角、长三角、环渤海(京津冀)水域船舶排放控制区实施方案》相关要求,本项目到港船舶在港口靠岸停泊期间应使用硫含量≤0.5%的燃油;2019年1月1日起,船舶进入排放控制区应使用硫含量≤0.5%的燃油,并定期维护保养;
4)委托专业的保洁公司,通过道路清扫、洒水抑尘等方式减少港区和道路扬尘。增加晴天少雨天气的地面抑尘洒水频次;入场运输车辆须在完成作业出工地前进行清洗,确保车辆清洗干净后出厂。
5)码头设有雾化炮,该设备使用遥控操作,可180°旋转,喷洒距离40米。在码头扬尘严重的时候,增加雾化炮抑尘处理。
6)食堂油烟废气经油烟废气净化处理装置处理达标后(净化效率不小于60%)通过排烟管道引至楼顶排放。
噪声防治措施:
1)选用低噪声高效率的运输车辆,控制车速,进入场地内等候中避免怠速运行;
2)加强装卸机械、设备的保养维修、保持其正常运转,避免故障噪声;
3)合理控制作业时间,加强调度管理,装卸作业尽量集中在昼间,夜间避免凌晨作业;
4)北侧围墙已设置隔声屏,安装长度约81m,高度5.5m;
5)船舶和车辆禁止鸣笛,加强营运期间厂界和敏感目标的噪声跟踪监测,确保作业噪声和车辆行驶噪声对周边环境敏感目标影响在可接受的范围内;
6)运输路线改道至鑫宏建筑公司和银都物流公司。
固体废物治理措施:
1)船舶舱底油污水经分离装置分离出的废油、分离装置故障暂存的油污水等,均由港航部门批准的专业服务公司运输至宁波万润特种油品有限公司无害化处置。
2)船舶到港人员的生活垃圾,统一收集后由建设单位委托专业服务公司进行接收、转移及无害化处置。陆域生活垃圾由环卫部门清运处置。沉淀池污泥与本项目运输的渣土一起外运处置。
3)码头前沿维护性疏浚产生的疏浚物,应由在海洋主管部门许可下,经检测达标后由资质单位外运至海洋倾倒区合法倾倒。
公示期限:2020年11月27日~2020年12月17日(20个工作日)公众可登录http://www.nbhcwz.com/查询该项目验收报告。公众对该建设项目如有意见和建议可于公示期限内向建设单位反映,反映问题请留下联系方式(姓名、地址、电话或邮箱),以便得到及时答复反馈。
建设单位名称:宁波市江北豪城物资有限公司
联系人:王海波
电话:13867800486





































































































通过紫宇广告认证 








